返回顶部
直播资讯
平台公示
直播动态
维护公告
资讯话题
当前位置:
首页
>
资讯话题
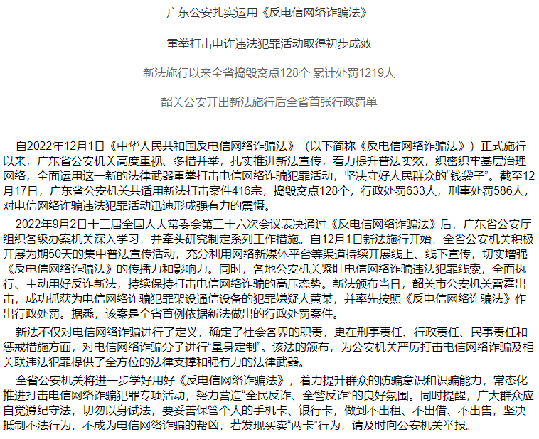
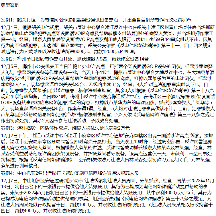
[转载]全链条防范治理电信网络诈骗 坚决守好人民群众的“钱袋子”
转载链接
手机看直播
PC下载
微信拿福利
扫描CC公众号
抢各类福利礼包